Le contexte
Pour mon mémoire de master je me suis demandé quel dispositif de desing déployer afin d'améliorer la gestion de l'exploitation agricole chez les petits exploitants.
Voici donc l'issue de ce mémoire, à savoir une application mobile qui permet aux gérants de petites exploitations de aisément gérer leur exploitation.
Recherches durant le mémoire
Dans le cadre de mon mémoire, j'ai défini des personas pour cet outil. Voici les deux personas que j'ai proposés.
Jeanne Dupont, elle représente les petits gérants d'exploitation agricole.
Martin Lambert, lui, représente les propriétaires de terrains, qu'ils soient agricoles, immobiliers ou autres. Ce profil a été identifié comme cible secondaire.
Il est préférable de développer une solution principalement pour les gérants d'exploitation agricole, car ils ont probablement un besoin plus important de solutions digitales.
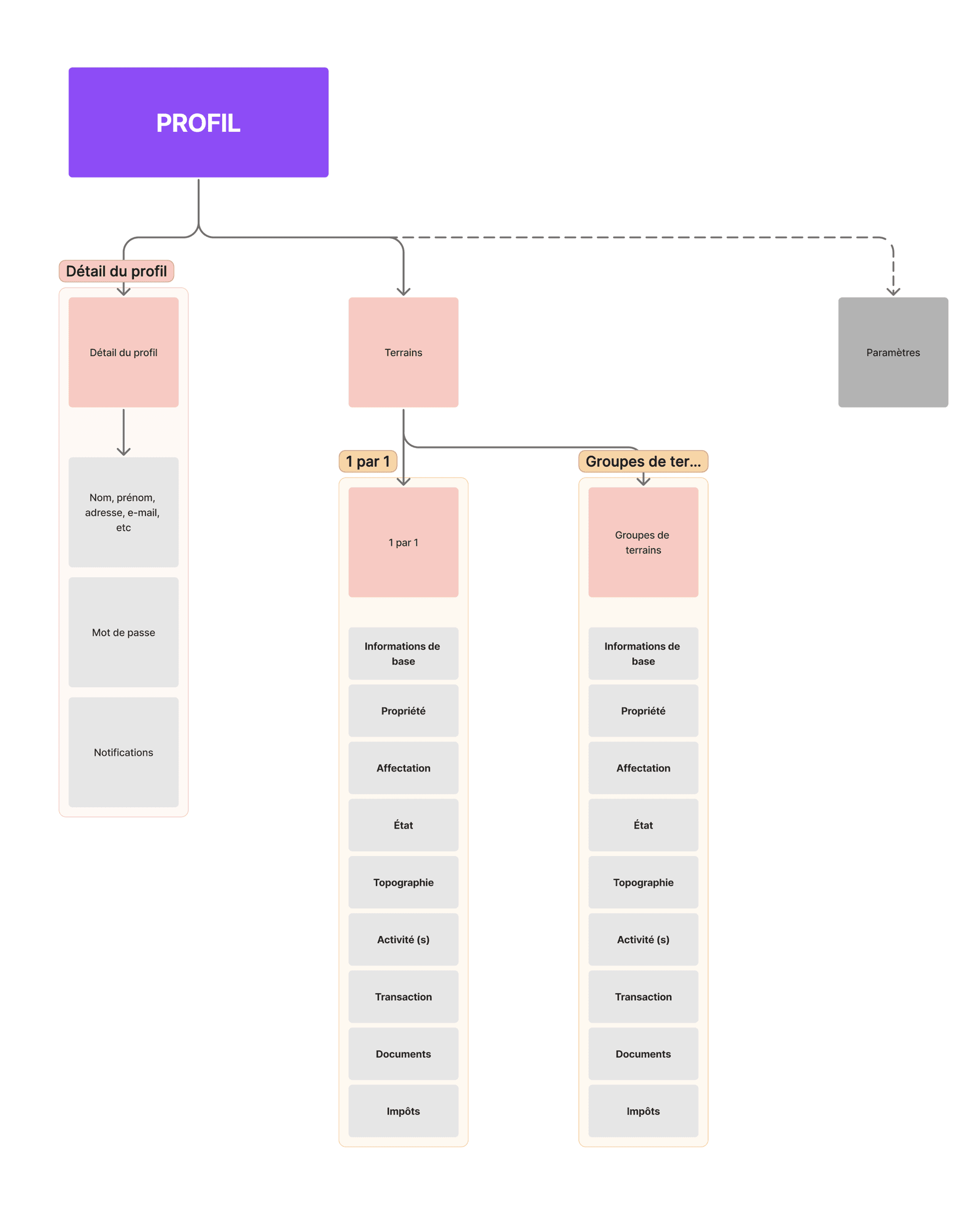
Durant le mémoire, j'ai pu proposer une organisation de l'application.
Voici les données que nous retrouvons pour chaque section. Nous avions en premier lieu la section "Terrains", puis les sections "membres", "nouveautés", "notifications" et "profil".
Vous pourrez le voir par la suite ces sections ont changé afin d'intégrer de nouvelles données.
Le projet Géion
(L'APPLICATION MOBILE)
Je vous propose maintenant de voir les captures d'écran de l'application mobile.
Tableau de bord
Nous commençons par le tableau de bord de l'application.
Sur cette interface, nous trouvons une section permettant de lancer la déclaration PAC, sur laquelle nous reviendrons ultérieurement.
Nous disposons également d'une section qui offre un accès à l'espace messagerie de l'application, ainsi qu'une autre qui permet de consulter les derniers articles publiés.
Enfin, nous pouvons consulter les notes que nous avons créées. Elles sont automatiquement classées de la plus récente à la plus ancienne.
Vos notes
Voici l'une des principales fonctionnalités : la section "Vos notes". Comme son nom l'indique, elle permet à l'utilisateur de créer des notes. L'utilisateur peut ajouter des tags de couleurs à ses notes pour mieux les différencier selon leur sujet.
Il peut également ajouter une date avec une plage horaire, joindre des documents et associer la note à une personne ou à un lieu.
Cette section propose deux types d'affichage : l'affichage en liste et l'affichage en chronologie. L'affichage en liste permet de visualiser rapidement les données textuelles et les documents liés à chaque note. L'affichage en chronologie permet de visualiser les notes les unes par rapport aux autres en fonction de leur chronologie.
Exploitation
La section "Exploitation" permet de visualiser tous les biens que nous possédons, notamment les terrains, les machines et les animaux.
Cette section propose également deux types d'affichage.
L'affichage en liste, qui permet de prévisualiser les données pour chaque catégorie.
L'affichage en carte, qui permet de situer spatialement nos biens.
Vos terrains
La section "Vos terrains" a pour but de rentrer plus en détail sur les terrains. Nous retrouvons le même type d'affichage, à savoir l'affichage par liste et par carte.
Vous pouvez voir sur la dernière capture d'écran le détail d'un terrain.
Vos animaux
La section "Vos animaux", comme les autres permet de voir les animaux que l'on possède, où ils sont positionnés, combien nous en avons dans chaque lieux, qui gère ce troupeau (si nous avons des collaborateurs).
Vos machines
Cette section permet de visualiser en détail les machines que nous possédons. Nous avons une photo de la machine, son nom, la quantité de chevaux, l'année de fabrication, le lieu où elle est garée et le nom du collaborateur qui l'utilise.
Messages
Voici une section particulièrement importante : la section "Messages". Elle est cruciale car nous avons constaté que de nombreux documents et données circulent par message ou email, augmentant ainsi le risque de perte de données.
En regroupant toutes ces données en un seul endroit, nous visons à réduire ce risque. Les documents sont automatiquement stockés dans l'historique des échanges avec chaque interlocuteur.
De plus, il est possible de créer des groupes de contacts, ce qui est particulièrement utile pour rassembler des personnes liées entre elles. Par exemple, cela permet d'informer simultanément toutes les personnes travaillant sur un même terrain.
Actualité
La section actualité à pour but de tenir au courant les gérants d'exploitation agricole des nouveautés concernant leur milieu.
(DÉCLARATION PAC)
La déclaration PAC (Politique Agricole Commune) est un processus administratif que les agriculteurs de l'Union Européenne doivent accomplir chaque année pour recevoir des subventions agricoles. Cette déclaration vise à assurer un soutien financier aux agriculteurs pour stabiliser leurs revenus, encourager des pratiques agricoles durables et garantir la sécurité alimentaire.
Cette déclaration peut se faire sur papier ou directement en ligne via le site Telepac.
Comme l'application Géion stocke toutes les données liées à l'exploitation agricole, il est rapide et efficace de pré-remplir automatiquement les informations nécessaires à la déclaration. L'utilisateur n'a alors qu'à vérifier et valider ces données pour compléter la déclaration.
































